跳到主要內容區
學生住宿組
Menu
最新消息
單位介紹
服務團隊
自治幹部
本組位置
宿舍介紹
宿舍平面圖
相關法規
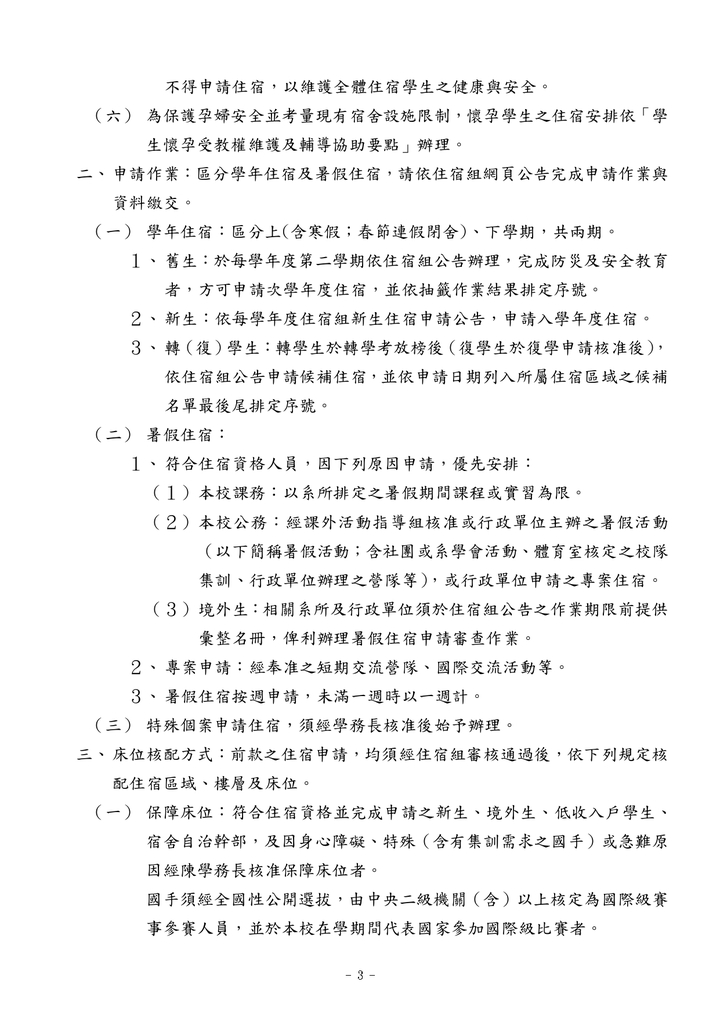
國立臺北健康大學學生宿舍學生宿舍管理辦法(中文)
國立臺北健康大學學生宿舍住宿規則與違規記點基準
國立臺北健康大學低收入戶或中低收入戶學生住宿優惠申請作業要點
國立臺北健康大學學生宿舍生活公約
國立臺北護理健康大學學生宿舍公用冰箱使用管理要點
住宿申請
新生住宿申請
轉(復)學生申請
舊生住宿申請
舊生候補申請
暑假住宿申請
收費標準
修繕專區
表單下載
Q&A
學生事務處
國北護首頁
EN
本功能需使用支援JavaScript之瀏覽器才能正常操作
首頁
相關法規
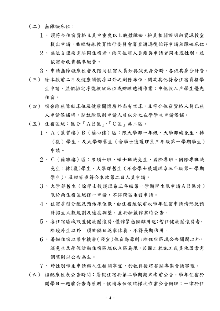
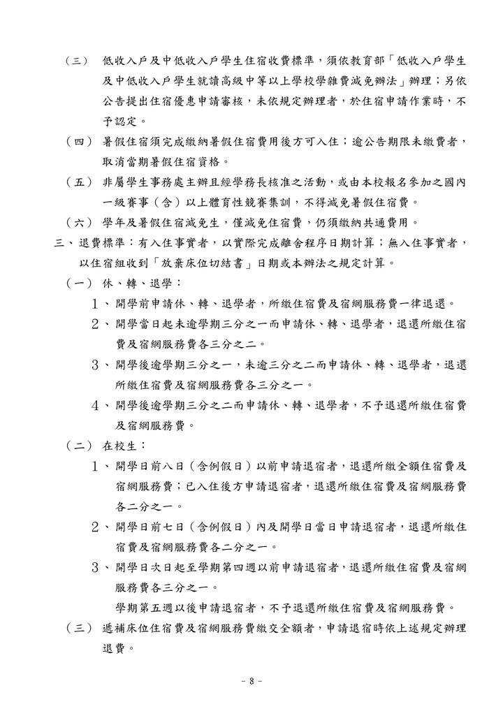
學生宿舍管理辦法(中文)
學生宿舍管理辦法(中文)
學生宿舍管理辦法(中文)
學生宿舍管理辦法(中文)
學生宿舍管理辦法(中文)
學生宿舍管理辦法(中文)
學生宿舍管理辦法(中文)
學生宿舍管理辦法(中文)
學生宿舍管理辦法(中文)
學生宿舍管理辦法(中文)
學生宿舍管理辦法(中文)
學生宿舍管理辦法1141217學務會議修正.pdf
瀏覽數:
Close (Esc)
Share
Toggle fullscreen
Zoom in/out
Previous (arrow left)
Next (arrow right)